四川油煙凈化設備廠家為你介紹油煙凈化一體機的日常維護方法
發布人: 四川優佰特廚房設備公司 發布時間:2021.03.04
在現在的大量的油煙凈化設備中,油煙凈化一體機目前是市場上效果最好的設備,也是最受歡迎的設備。油煙凈化一體機可以節約廚房空間,也可以減少廚房排煙管道的安裝,去除廚房油煙味道,免遭周圍鄰居投訴。但是,我們都知道,油煙凈化一體機在使用一段時間后必須定期對設備進行清洗,如果沒有定期清洗油煙凈化一體機就會影響設備的凈化率和凈化效果,導致廚房油煙凈化不達標,并有可能被環保部門處罰等。那么,油煙凈化一體機應該如何維護呢?作為專業的四川油煙凈化設備廠家,現在,我們就和大家分享相關知識。
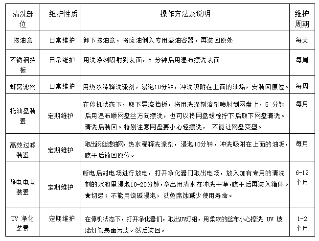
作為專業的四川油煙凈化設備廠家,我們認為,油煙凈化一體機可以按照以下方式清洗:
以上幾點就是我們整理的關于商用油煙凈化一體機的相關知識,希望對的大家能夠有所幫助。
上一個產品:酒店廚房設備廠家教你如何安裝酒店廚房制冷...
下一個產品:成都商用廚房設備公司告訴你商用廚房設備的...







